为交流国内分布参数系统控制理论最新研究成果,加强91自拍
与分布参数系统相关课题研究专家学者的交流与合作,91自拍
将于2024年11月6日至11月7日在91自拍
粤海校区汇星楼举办分布参数系统控制理论Miniworkshop研讨会。具体事宜如下:
一、 主办单位:91自拍
二、 组织委员会:(姓氏字母顺序)
陶 强、王寒霄
三、 会议安排:
时间:11月6日:注册报到
11月7日上午:学术报告及研讨
11月7日下午:离会
地点:91自拍
汇星楼
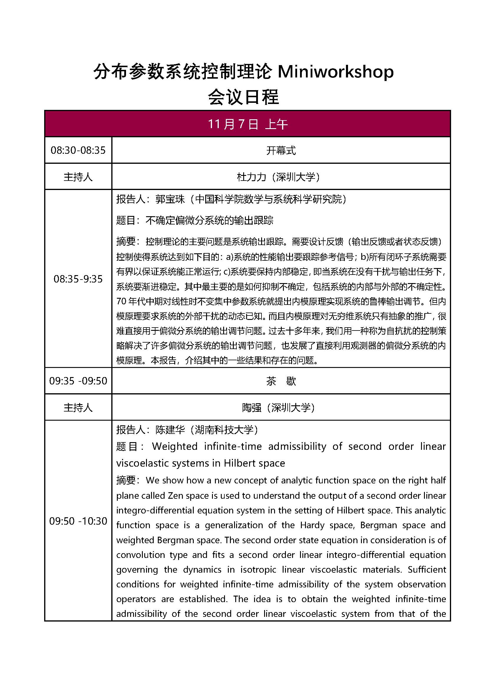
四、 会议日程


五、 会议费用:本次会议不收取注册费;所有费用自理。
六、 会议联系人:
陶 强 [email protected]
王寒霄 [email protected]
91自拍
2024年10月20日